天花布置图在设计项目“天地墙”中占据着“天花”这个重要环节,是指导天花施工的关键图纸,必须清晰、准确地传达设计层面意图和施工工艺。其核心通常包括:
①天花造型与标高;展示所有天花造型(如平顶、叠级、弧形、斜面、灯槽等)的轮廓、位置和形式。标注不同区域的完成面标高(以本层建筑完成面为±0.000基准),通常用“CH=×××”或“标高符号”表示。
②材料与工艺、剖面收口细节;文字标注或材料编号说明天花各部位饰面材料(如乳胶漆、石膏板、矿棉板、铝扣板、木饰面等)。通过节点详图索引,指明关键交接位置的施工工艺和做法
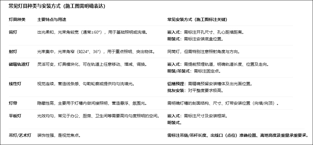
③灯具照明布置定位;例如筒灯、射灯、灯带、吊灯、吸顶灯等其与天花造型的关系,后期需通过尺寸表示位置,最后需要统计相关灯具数量的图例表
④空调、检修口等设施类布置和定位;相关专业暖通、消防、智能化配合确定(消防喷淋头、烟感探测器、扬声器、投影仪、窗帘盒等设备的定位、尺寸和型号)

复制视口,通过K冻结图层,或者用AS批量冻结后,保留“墙体、完成面,门套、固定家具等核心图层”,则可以进行天花造型轮廓的绘制
按照绘图顺序,树哥整理这份操作流程,可以按步骤绘制,再根据自己需求叠加,避免漏项

画洞口线DKX选择门扇批量生成,或批量删除(选窗户会导致无法执行,先`隐藏窗户图层,最后D显示回来即可);自动归层在系统的“天花造型层”;只要是海龙MM生成的门扇,无论多少数量均可一键生成

MK虽然是门槛功能,操作栏既可以批量绘制门槛线,也可以绘制门槛+天花造型线,并自动归层在系统的“天花造型层”;
二者区别是:天花洞口线DKX生成的是两根长线的图块,门槛MK生成的矩形封闭线段,且会门槛和天花洞口线一同生成

窗帘功能S设置中有多种选择:
①生成暗藏灯带
②生成造型线+暗藏灯带
③卡槽LED
④LED灯带
⑤T型灯管

纯窗帘盒或藏灯窗帘盒造型生成好之后,再生成天花大范围的造型叠级;可避免后续没考虑到窗帘盒而返工重画;

区别于不到顶隔断或矮柜,类似橱柜和到顶柜,是和天花直接衔接的。大部分的公司都会在天花布置图显示图层
提前绘制出来,有利于天花造型的科学布置,以及射灯的准确摆放

天花布置在海龙V10升级后,天花造型的兼容性大大增强(以前是强行对角线或无法自定义尺寸)
现在除了可以取消对角线,还可以生成天花材料标记块,为后续的“天花布置PTT”一键生成进行铺垫

手搓绘制天花线条造型线的时候经常用到,两条相同端点的线段以45度衔接,表示45度对拼

常见用在简欧和欧式风格的天花,或者立面护墙板,灵活运用即可

角线放线是一个非常强大的天花造型布置功能,除了石膏线的排版,也可以做现代造型的排版
注意细节:线条摆放的位置需要和你的图面一致(建议放最上方)

海龙的空调功能具有很高的自定义能力,生成出来还可以动态调整。
并且可以显示空调主机的位置,以便生成对应的下出风口或者检修口

这几样东西有图库的话,可AA轻松调出,如果懒得找,记住BD命令即可,这里树哥教大家方法
灵活运用sc缩放,cr旋转复制和两个点中点(当然AA收集整理好还是最方便的)

在天花施工图中,灯具布置是“画龙点睛”之笔,直接关系到空间的照明质量、氛围营造和最终效果;在明确设计意图的情况下,如何快速布设灯具呢?

插入灯具TC/AA
连续复制旋转 CR

布置灯具BD是最强的自定义灯具布设,其中的“区域内布置”和“单点布置”,掌握用法可以事半功倍
而“两点布置”,实际上是两点布灯DDBD的功能(下文有讲)

“区域内布置”,将“横竖间隔”调整到超大范围或指定尺寸,可空间内智能居中生成1个或多个指定间距的灯具,F框选则是手动框选空间大小进行布置

“单点布置”结合辅助线ss和xx,通过内置的“旋转和递增减”智能布置灯具,极其高效(也可看拓展栏提示选择两点中点生成,或AZ批量移动)

此功能用在工装中较多,常见于“长过道或长造型”中的灯具动态布置(先做好辅助线,再同BD中的“两点布置”)

(在模型中布置最佳,布局视口内不宜布置)

适用在标准化空间布灯,例如电梯厅,会议室,宴会厅,过道等大型空间;可设置是否需要生成尺寸

此功能除了窗帘盒造型+灯带,还可以单独快速选线生成灯带,距离和图层均可自定义

TC和AA虽可以插入图库,但没有类似BD有多重组合功能,仅能简单的插入

在灯具布置中,遇到有指向性的射灯等灯具,用CR可以连续复制旋转,应用很方便

图块统计适用于对一定范围/图层内的物体进行图块搜集并统计,生成图例表格;
(常用D选择多图层,来精确选择统计群体;或`隐藏图层,检查所选图层有无漏项)

(生成图例表格的大小,与当前的比例相关,可DE修改)

根据设计要求对一款灯具,因“色温不同”“防眩晕”或“空间”等细节参数上区分,可用TJJ进行部分灯具属性定义的细分
此功能与开关图例的统计动态块类似

属性灯具B建块前:先ED插入文字,TA字体对齐,ZSX→X后转属性文本,再和图块一起建块,则为属性块
(批量编辑属性块的常用命令为SB属性编号和EDA属性修改)

海龙智能绘图系统的强大命令。前提:有海龙的天花材料标记块,DE选对比例后,可以批量材料编号标记

没有标记块。有主材表可以DD可快速标注天花材料,可以连标。速度稍慢

左右对齐DDZ,上下对齐DDS,平均分布DDD,引线对齐DS

error: